Ausgewählte Aspekte für das Chemie- und Biotechnologie-Studium

Arezoo Ben Saeid, Khaoula Lemalmi, Majda M‘hamdi Alaoui, Parvaneh Shoghian und Prof. Dr. Volker Wiskamp

Pilze – Gestalter des Lebens

Woran denken Sie beim Wort „Pilz“? An etwas unter einem Schirm oder Hut Verborgenes wie ein märchenhaftes „Pilz“haus, in dem Kobolde oder Elfen wohnen, an vier „Pilz“köpfe, die die Musik revolutioniert haben, an den Atom„pilz“, der die Apokalypse symbolisiert, oder an einen Glücks„pilz“ (Abbildung 1)? Oder denken Sie eher an Speisepilze und ein köstliches Pilzgericht (Abbildung 2). Vielleicht assoziieren Sie „Pilz“ aber auch mit dem nicht so markant geformten und ekeligen Schimmelpilz hinter dem Kleiderschrank (Abbildung 3)? Pilze im übertragenen Sinn bzw. als reale Lebewesen faszinieren uns und prägen unser Leben in vielerlei Hinsicht. Im Folgenden werden ausgewählte Aspekte der Chemie, Biologie und Verwendung der Pilze beleuchtet, die gut in ein Bachelorstudium der Chemie- und Biotechnologie passen.  

1. Einteilung des Reichs der Pilze

Zur biologischen Klassifizierung der Pilze. Pilze sind neben den Tieren und Pflanzen die dritte Gruppe eukaryotischer Lebewesen. (D.h., ihre Zellen haben anders als beispielsweise die von Bakterien einen Zellkern.) Sie können sich wie die Pflanzen nicht von ihrem Standort wegbewegen, besitzen allerdings keine Chloroplasten und können deshalb keine Fotosynthese betreiben, sodass sie Nährstoffe aus der Umgebung beziehen müssen; in dieser Beziehung sind Pilze den Tieren ähnlich.  

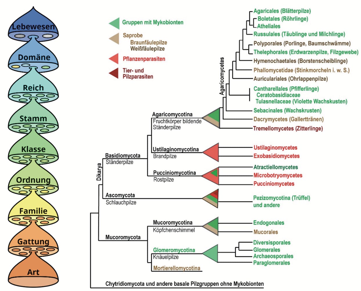
Man kennt heute ca. 120000 Pilzarten, schätzt ihre Gesamtzahl aber auf 2-5 Millionen ein. Die Abbildung 4 zeigt die Klassifizierungskategorien für Lebewesen und eine systematische Einteilung des Reichs der Pilze.

Klassifizierungskategorien zur Einteilung von Lebewesen  und systematische Einteilung des Reichs der Pilze (mehrere kleine Gruppen wurden weggelassen) (Abb.: Wikipedia / Ingrid Kottke CC BY-SA 4.0.

© 2023 Rolf Kickuth zurück zur Startseite